OX-Mail - Migration Escalations
OX-Mail - Migration Escalations
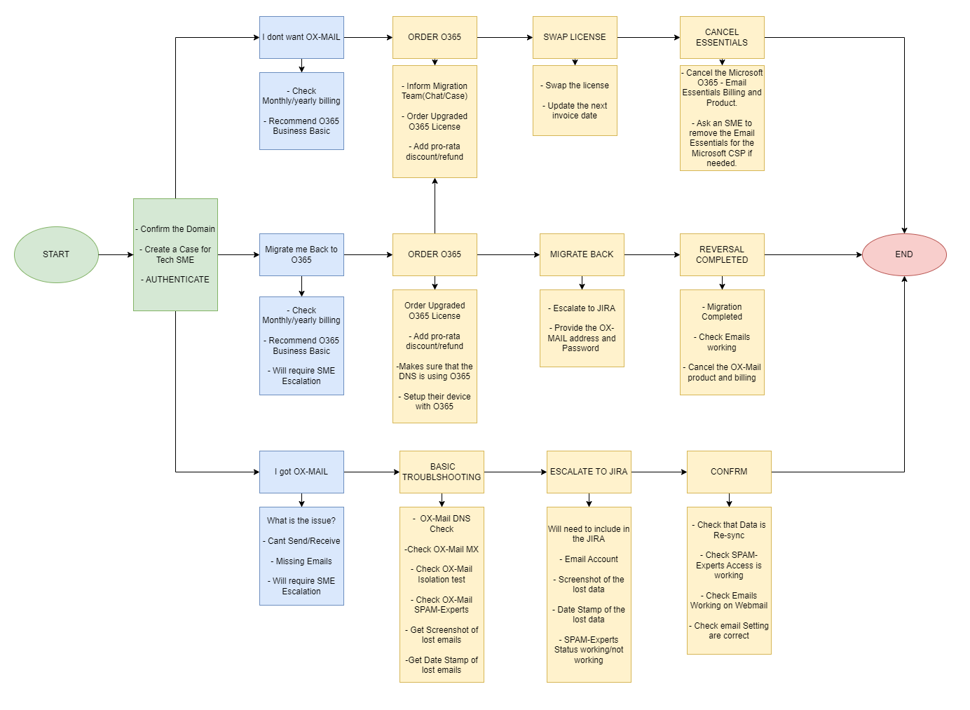
This article will try to assist with OX-Mail Escalations stemming from migration related comms or scenarios. It may help with keeping the client on Office 365 or helping them with their OX-Mail. Ensure that you have AUTHENTICATED the client before assisting.
Call Flow

There are 3 Scenarios
Scenario 1) : I dont want OX-Mail
Scenario 2) : Migrate me back to O365
Scenario 3) : I got OX-Mail
Plans
Pro-rata discounts through the SalesDB
Internal Chat
SPAM-Experts Access
ESCALATION TEMPLATES
NB
Scenario 1)
When the client doesn't want to be migrated to OX-Mail and no OX-Mail Migration has been initiated. They will need to upgrade to a higher O365 license. Staff can process this request cause it is just like our current Office 365 Upgrade process. The client would need to purchase the new license, change the email account over to the new license. Then care can cancel the Microsoft 365 - Email Essentials.
Pro-rata
Monthly billing will have NO pro-rata(can be ordered through client console)
Yearly will need to be Pro-rata discount/refund(Will need to be done through SalesDB)
Example : Scenario 1
I have a Microsoft 365 - Email Essentials(AU$70.79/yr)
I want to upgrade to Microsoft 365 - Online Business Basic AU$168.88/yr
So that i can keep using Office365
and i have used 2 months of the 1 year.
($70.79/12)x2(Month used) = $11.80 = Dollar amount of the months used and the discount amount.
$168.88 - $11.80 = $157.08 for the first invoice.
YES : If the client wants to take up the cheaper Microsoft 365 - Email Deluxe license, they can.
Step 1) ORDER
Let the OX-Mail Migration know that this client does not want to migrate so that we can remove them off the Migration list. This could be through the OX-Mail Migration Chatroom or through Salesforce.
When logging a case in Salesforce, be sure to select reason: "Does not want OX mail Migration". This will ensure domain appears on project referance report.
Place the order for Office365 through the SalesDB and add the pro-rata discount.
Step 2) SWAP
Once the Office 365 License Order is completed, Swap the email accounts to the Upgraded license.
Then Update the next invoice to reflect the same next invoice date as per the previous Service.
Step 3) CANCEL ESSENTIALS
Once the email accounts have been upgraded, you can now cancel the Microsoft 365 - Email Essentials license product and billing lines. Check with Worklows to ensure that any open Microsoft 365 - Email Essentials workflows will need to be cancelled.
May require an SME to delete the Email Essentials License from the Microsoft CSP or ask in the MS365 CHAT.
Scenario 2)
The clients OX-Mail account has ALREADY been migrated. But the client actually wanted to keep Office 365. Will need to re-order O365 and JIRA to migrate the data back. Will require SME Escalation.
Pro-rata
Monthly billing will have NO pro-rata(can be ordered through client console)
Yearly will need to be Pro-rata(Will need to be done through SalesDB)
Example : Scenario 2
I was migrated to OX mail - Email Deluxe AU$11.99/mo
I wanted to keep Office 365 and decided on Microsoft 365 - Online Business Basic AU$13.99/mo plan.
So that i can keep using Office365
Step 1) ORDER O365
DO NOT CANCEL OXMAIL YET
Staff can order O365 for the client through the client console if the billing is monthly.
There is No Pro Rata refund/credit for monthly billing.
Do not update the next invoice.
Once Office365 Order is completed, Makes sure that the DNS is using O365 and the client devices are connected to Office 365.
Step 2) MIGRATE BACK
Escalate a JIRA for the Platform Support team to Migrate back the email data to O365.
Ensure that the JIRA option is System Impacted : Hosting - OX Mail
The Platform support team will need to have the OX-Mail account and password from in the console.
Matt Brown from our Platform support team is commonly the one who does this migration. You can also follow up this reversal in the OX Mail Migration - Care & Project team chat .
Step 3) REVERSAL COMPLETED
Once the JIRA Ticket is completed, this means the emails are migrated back. Customer care team can cancel the OX-MAIL Service and billing. Confirm with the client that their emails are working.
Scenario 3)
Client Decides to Keep OX-Mail and just needs help post migration.
Will require an SME Escalation if the issue is :-
- General email setup issues.
- General troubleshooting and JIRA escalations
- Missing Data Scenario
Example : Scenario 3
I was migrated to OX-Mail
I wanted to keep OX-Mail
But it is not working or Data is missing
Step 1) BASIC TROUBLESHOOTING
Please ensure you have done the below troubleshooting.
- Check that the domain name is resolving to the correct OX-Mail DNS and MX records
- Do a Webmail isolation Check to see if emails are working on the server.
- Check to see if the client is using the right email settings on their device/software
- Check to see if you can login to the SPAM-Experts Account for that address
- Have a client provide a screenshot of what they believe is missing emails and the date range of missing emails.
Step 2) ESCALATE TO JIRA
Create a Case for our Tech-SME's to escalate a JIRA.
Add the following in the JIRA Ticket
- The email account with the issue
- Confirmation if SPAM-Experts is working or not
- A screenshot at the clients end what emails are missing and Date Range
Step 3) CONFIRM
After the DATA has been re-synced or SPAM-Experts account fixed. Please confirm with the client that their emails are working.
Plans
OX-Mail Plans
OX mail - Email Deluxe AU$9.99/mo
OX mail - Email Deluxe AU$71.88/Yr
O365 Plans
Microsoft 365 - Email Essentials AU$6.44/mo
Microsoft 365 - Email Essentials AU$70.79/yr
Microsoft 365 - Email Deluxe AU$11.99/mo
Microsoft 365 - Email Deluxe AU$143.88/yr
DOES NOT INCLUDE TEAMS
Microsoft 365 - Online Business Basic AU$13.99/mo
Microsoft 365 - Online Business Basic AU$167.88/yr
Pro-rata Discounts through the SalesDB
To apply a discount in the sales database please see the example below. Right click over the domain name and click "Show Domain Services" . After you have added the service through the "Products - Add On" option, Right click over the service and click "Add Discount for Service".

Add the amount

Then click Confirm All Services

Internal Chat
We have an internal Chat channel for OX-Mail migration enquiries to filter concerns and assistance.
OX Mail Migration - Care & Project team chat
SPAM-Experts
Access is now available through the client console for each email account.
ESCALATION TEMPLATES
These templates can be used before you escalate a JIRA or Fresh ticket. Please ensure that you have done your :
NS check,
MX records Checks
SPAM-Experts Checks
Webmail isolation checks
Date Stamps of when emails are missing.
and AUTHENTICATE !!!
If the Client wants to keep their Office 365 Email service they will need to Upgrade to the Office 365 Business basic.
TEMPLATE : O365 Reversal Domain : domainname.com.au Issue : Office365 reversal Authenticated : Yes/No When did it start : dd/mm/yyyy DNS : DNS with us/DNS Not with us MX : Resolving to OX Mail? Was OX-Mail Cancelled : Yes/No License upgraded : Yes, Upgraded to Business Basic Was OX-Mail Cancelled : ? Accounts that need reversals and their credentials OX-MAIL Email : password [email protected] : FakePassword |
---|
TEMPLATE : OX-Mail Resync Request Domain : domainname.com.au Issue : Missing Emails Authenticated : Yes/No When did it start : dd/mm/yy DNS : DNS with us/DNS Not with us MX : Resolving to OX Mail? Was OX-Mail Cancelled : Yes/No Screenshot of OX-Mail inbox : screenshot.PNG Screenshot of Office 365 inbox : screenshot2.PNG Accounts that need Resync OX-MAIL Email : [email protected] |
TEMPLATE : OX-Mail Issues(Send/receive) Domain : domainname.com.au Issue : Cant send/receive Authenticated : Yes/No When did it start : dd/mm/yy DNS : DNS with us/DNS Not with us MX : Resolving to OX Mail? Can login to webmail : yes/no SPAM Experts logged in : yes/no Test email sent : received/not received From : To : Subject : Approximate time and date : Email Account with issue : [email protected] |
I DONT WANT OX-MAIL For situations regarding clients who do not want OX-Mail and they have NOT been migrated Yet. You wont need a JIRA/FRESH ticket cause we are only needing to - Upgrade the clients license - Change the account to the upgraded license - and then cancelling the O365 Email Essentials License. - YES!! - Inform the Migration team via the chatroom OX Mail Migration - Care & Project team chat , That the client does not want to be migrated. |
NB
- Microsoft 365 - Email Deluxe = Does not include teams
- No pro-rata for monthly Billing
- DO NOT CANCEL THE OX-MAIL UNTIL AFTER O365 Account is working.
- AUTHENTICATE THE CLIENT
- Check for any open workflows for Microsoft 365 - Email Essentials
Updated 5 months ago